- 2025年12月29日
- 星期一
中国大模型创业公司MiniMax,惹到了地表最强法务部。 彭博社在9月16日报道,好莱坞三巨头——迪士尼、环球影城和华纳兄弟,已正式起诉MiniMax,指控其盗用知识产权,称其旗下的“海螺AI”应用,“完全无视美国版权法”,通过生成IP角色进行推广宣传,涉及《星球大战》中的达斯·维达、《神偷奶爸》中的小黄人和《神奇女侠》等。
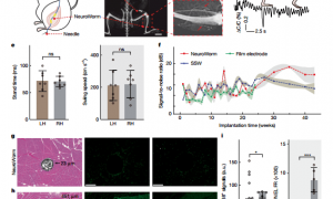
“它就像一个机器人在大脑和肌肉中漫游,全程无创,对人体无害。”东华大学先进纤维材料全国重点实验室、材料科学与工程学院研究员严威说。北京时间9月17日,来自中国科学院深圳先进技术研究院与东华大学的科研团队在国际顶级期刊《自然》(Nature)上发表了研究论文《面向动态生物电子学的可移动长期植入软纤维》(A movable long-term implantable soft microfibre for dynamic bioelectronics)。
正在加载中...
已加载全部内容
已经没有更多文章了

